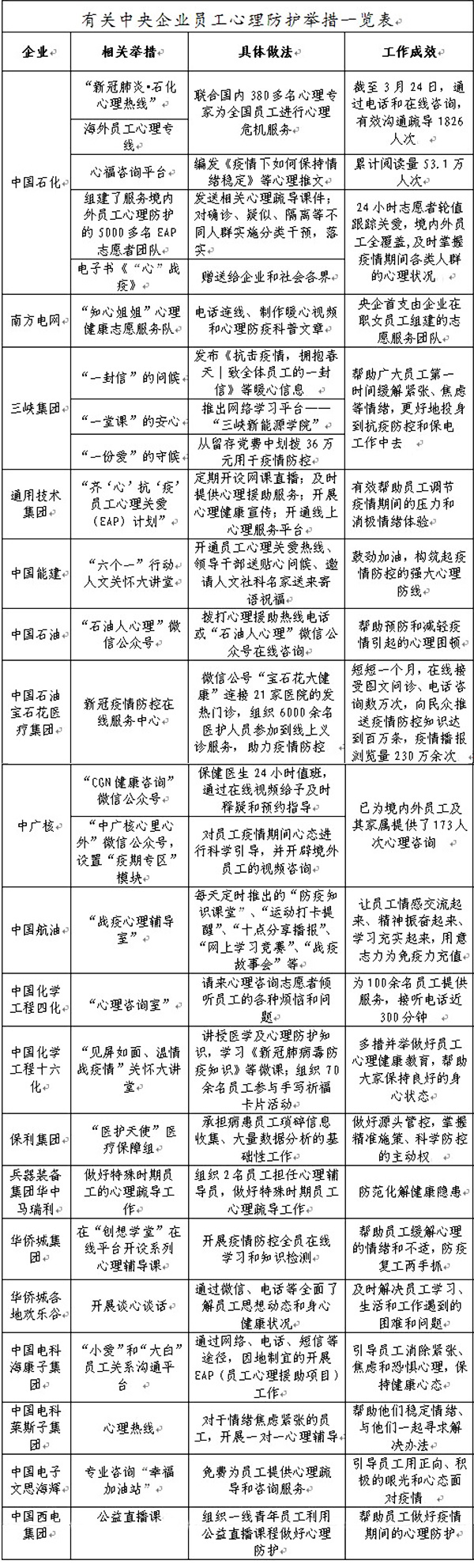
йڷÎÑ×ÒßÇ鱬·¢ÒÔÀ´£¬ÖÐÑëÆóÒµ¼á³ÖÒÔµ³½¨ÎªÍ³ÁìÔöÇ¿²½¶Ó½¨É裬ÒÔÈËΪ±¾£¬°ÑÔ±¹¤µÄÉúÃüÄþ¾²ºÍÉíÌ彡¿µ·ÅÔÚµÚһ룬ÒòµØÖÆÒËÍÆ³öһϵÁС°Ó²ºË¡±¾Ù´ë£¬ÌåÌù¹Ø°®Ô±¹¤ÓÈÆäÊÇ¿¹ÒßÒ»ÏßÔ±¹¤µÄÉíÐĽ¡¿µ£¬ÖйúÄܽ¨¿ªÕ¹¡°Áù¸öÒ»¡±Ðж¯£¬Öйúʯ»¯½ô¼±¿ªÍ¨¡°Î人ÐÄÀíÈÈÏß¡±£¬Í¨Óü¼Êõ¼¯ÍÅÃæÏò4Íò¶àÔ±¹¤¿ªÕ¹ÏßÉÏÐÄÀí½¡¿µÅàѵ¡¡,µÈµÈ£¬¶à´ë²¢¾ÙÒýµ¼¿í´óÔ±¹¤ÕýÈ·¿´´ýÒßÇ飬Ê÷Á¢»ý¼«ÏòÉϵÄÐÄ̬£¬ÔöÇ¿´òÓ®Õ½¡°Òß¡±µÄÐÅÐľöÐÄ£¬²¢ÉèÉí´¦µØ×ÊÖú½â¾öÔ±¹¤µÄʵ¼ÊÀ§ÄÑ£¬½¨Á¢µ³×éÖ¯ÓëÔ±¹¤µÄ¡°Á¬ÐÄÇÅ¡±£¬ÈÃÕⳡս¡°Òß¡±ÓÐÇ黳¡¢ÓÐζȣ¬ÖúÁ¦ÆóÒµÓÐÐòÍÆ½ø¸´¹¤¸´²ú¡¢ÎȲúÀ©²ú¡£
ǧ·½°Ù¼Æ ÇÉÓÃÏßÉÏģʽÖþÀÎÒ»ÏßÔ±¹¤ÐÄÀí·ÀµØ
Õⳡս¡°Òß¡±£¬²»¿ÉÊÇÓëÐÂÐ͹Ú×´²¡¶¾×÷¶·ÕùµÄ¡°ÒßÇé·À¿Ø×è»÷Õ½¡±£¬Ò²ÊÇÓëÐÄÀíÒâÖ¾½øÐп¼Á¿µÄ¡°ÐÄÀí·ÀÓùÕ½¡±¡£ÎªÔÚÒßÇéÆÚ¼ä×ÊÖúÔ±¹¤Ô¤·ÀÓë¼õÇáÒßÇéËùÖµÄÐÄÀíÀ§¶Ù£¬¸÷ÖÐÑëÆóÒµµ³×éÖ¯½áºÏÆóҵʵ¼Ê£¬Í¨¹ý¿ªÍ¨¡°×¨Òµ+Ãâ·Ñ¡±µÄÐÄÀí¹Ø°®Ð§ÀÍÈÈÏߣ¬ÉèÁ¢¡°½¡¿µ×Éѯ¡±Î¢ÐÅÃñÖںš¢¿ªÕ¹½¡¿µ½²ÌõȾٴ룬ŬÁ¦×öºÃÌØÊâʱÆÚÔ±¹¤ÐÄÀíÊèµ¼£¬Òýµ¼È«ÌåÔ±¹¤ÕýÈ·Ãæ¶ÔÒßÇ飬¿ÆÑ§·ÀÖΣ¬×ÊÖúÔ±¹¤ÖþÀÎÐÄÀí·ÀµØ£¬ÒÔ»ý¼«½¡¿µµÄÐÄ̬À´Ãæ¶ÔÒßÇ飬¼á¾ö´òÓ®·À¿ØÒßÇé×è»÷Õ½¡£
ÖйúʯÓÍ×Ô2ÔÂ20ÈÕÒÔÀ´£¬×éÖ¯Ò»Åú¾ßÓÐʵ¼ù¾ÑéºÍרҵ×ÊÖʵÄÈËÔ±£¬Í¨¹ýÐÄÀíÈÈÏߵ绰ºÍ¡°Ê¯ÓÍÈËÐÄÀí¡±Î¢ÐÅÃñÖÚºÅΪ¿í´óÔ±¹¤¼°¼ÒÊô½øÐÐÔÚÏß×Éѯ£¬ÌṩÐÄÀíÔ®Öú¡£½áºÏÒßÇé·À¿ØÊÂÇé½øÕ¹£¬ÐÄÀí½¡¿µ×¨¼ÒÓÐÕë¶ÔÐԵؽøÐзÖÀà¸ÉÔ¤£¬×ÊÖúÔ¤·ÀºÍ¼õÇáÒßÇéÒýÆðµÄÐÄÀíÀ§¶Ù£¬Òýµ¼¸÷¼¶¸É²¿ºÍÔ±¹¤ÒÔÁ¼ºÃµÄÐÄ̬¾ðÈ¡´òÓ®ÒßÇé·À¿Ø×è»÷Õ½¡¢ÍƽøÆóÒµ¸ßÖÊÁ¿Éú³¤¡°Ë«Ê¤Àû¡±¡£
´óÄêÈýÊ®£¬ÒßÇéÕ½ÒÛ¸Õ¸Õ¿ªÊ¼£¬Öйúʯ»¯Î¢ÐÅÆóÒµºÅ ¡°·Ü½øÊ¯»¯¡±¾ÍÔÚÐĸ£×ÉѯÀ¸Ä¿Öнô¼±¿ªÍ¨ÁË¡°Î人ÐÄÀí×Éѯ24СʱЧÀÍרÏß¡±£¬ÁªºÏº£ÄÚ380¶àÃûÐÄÀíר¼ÒΪÎ人Ա¹¤½øÐÐÐÄÀíΣ»úЧÀÍ£»´óÄê³õÈý£¬¡°Î人ÐÄÀíרÏß¡±Éý¼¶Îª¡°Ð¹ڷÎÑ×?ʯ»¯ÐÄÀíÈÈÏß¡±£¬´ÓÎ人µØÇøÀ©Õ¹µ½È«¹ú£»3ÔÂ20ÈÕ£¬ÔٴοªÍ¨¡°ÍâÑóÔ±¹¤ÐÄÀíרÏß¡±£¬²¢Éý¼¶º£ÄÚÈÈÏßЧÀ͹æÄ££¬ÁýÕÖµ½º£ÄÚÔ±¹¤¼ÒÊô£¬Îª°ÙÍòÔ±¹¤ºÍ¼ÒÊôÌṩÐÄÀíÖ§³ÖЧÀÍ£¬±»Ô±¹¤Ç×ÇеسÆÎª¡°Ò»¸öÐûйºÍÖÎÓú×Ô¼ºµÄÊ÷¶´¡±¡£½ØÖÁ3ÔÂ24ÈÕ£¬Í¨¹ýµç»°ºÍÔÚÏß×Éѯ£¬ÀÛ¼ÆÓÐЧÏàͬÊèµ¼1826È˴Σ¬¸öÈË3´ÎÒÔÉϳ¤³Ì×Éѯ218È˴Ρ£Í¬Ê±£¬Öйúʯ»¯°ÑËùÊô¸÷ÆóÒµÔÚ·ÀÒßÆÚ¼ä½èÖúEAPÔöÇ¿ÐÄÀí¸ÉÔ¤ºÍÊèµ¼µÄһЩºÃ×ö·¨¡¢ºÃ¾Ñéʵʱ»ã±à³Éµç×ÓÊ顪¡ª¡¶¡°ÐÄ¡±Õ½Òß¡·£¬ÔùË͸øÆóÒµºÍÉç»á¸÷½ç£¬Îª¸üºÃµØ¿ªÕ¹¿ÆÑ§Ë¼ÏëÒýµ¼ºÍÐÄÀí·À»¤Ìṩ²Î¿¼ºÍ½è¼ø¡£

Öйúʯ»¯Æ¸ÇëµÄÐÄÀíר¼ÒÕýÔÚ½ÓÌýÐÄÀíÈÈÏß¡£
Öйúʯ»¯×齨ÁË5000¶àÃûEAPÐÄÀíЧÀÍÖ¾Ô¸Õß²½¶Ó£¬Ã¿ÌìÐû²¼¡°ÕýÄÜÁ¿?ÐÄÓïË¿¡±£¬·¢ËÍÏàÌåÌùÀíÊèµ¼¿Î¼þ£¬×öºÃÕýÏòÒýµ¼£»¶ÔÈ·Õï¡¢ÒÉËÆ¡¢¸ôÀëµÈ²î±ðÈËȺʵʩ·ÖÀà¸ÉÔ¤£¬Âäʵ24Сʱ־ԸÕßÂÖÖµ¸ú×ٹذ®£»·Ö°å¿é·ÖÇøÓò¿ªÕ¹ÐÄÀíÖ§³ÖÏßÉÏÊӲ죬׫дÊӲ챨¸æ£¬ÊµÊ±ÕÆÎÕÒßÇéÆÚ¼äÖÖÖÖÈËȺµÄÐÄÀí×´¿ö£»½¨Á¢¾³ÍâÔ±¹¤ÐÄÀí·À»¤EAPÍŶӣ¬¿ªÕ¹¾³ÍâÔ±¹¤Ô¶³ÌÐÄÀíÎÊÌâ´ðÒÉ£¬×öµ½¾³ÄÚÍâÔ±¹¤È«ÁýÕÖ¡£
Éí´¦ÒßÇé·À¿ØµÚÒ»Ïߵĺþ±±Ê¯ÓÍ¡¢½ººÓÍÌï¡¢Öк«Ê¯»¯¡¢»¯Ïú»ªÖС¢¾£ÃÅʯ»¯¡¢ºþ±±»¯·ÊµÈפ¶õÆóÒµµÄEAPÖ¾Ô¸ÕßÍŶӣ¬Í¨¹ýµç»°¡¢Î¢ÐÅ¡¢ÓʼþµÈ·½·¨£¬×ÊÖúÓÐÐèÇóµÄ¸É²¿Ô±¹¤ÒÔ¼°¿í´óÃñÖÚ¡¢Ò½»¤ÈËÔ±»º½âÒßÇé´øÀ´µÄÖÖÖÖÐÄÀíÀ§ÈÅ£¬Êܵ½ÁËÔ±¹¤ºÍÃñÖÚ¡¢Ò½»¤ÈËÔ±µÄºÃÆÀ£»½Î÷ʯÓÍ·¢¶¯¼æÖ°ÐÄÀí×Éѯʦ×齨ÁË¡°¿¹»÷ÒßÇéÐÄÀíЧÀͶӡ±£¬¿ªÕ¹¡°ÓëÔ±¹¤¶Ô»°Ð¯ÊÖ×ß³öÄÚÐÄÀ§¾³¡±ÏµÁÐÔ˶¯£»½ËÕÓÍÌï¡¢°ÍÁêʯ»¯¡¢¹ã¶«Ê¯Ó͵ȵ¥Î»½¨Á¢ÒßÇéʱÆÚÔ±¹¤ÐÅÏ¢¿â£¬ÊµÐС°Ò»ÈËÒ»²ß¡±ÐÄÀí¸ÉÔ¤ºÍÐÄÀíÔ®Öú£¬¶ÔÖØµã¾ì×¢ÈËÔ±Íê³ÉÁË100%µÄÖðÒ»¸ú×Ù¡¢½¨µµºÍÐÄÀíÁìµ¼¡£
λÓÚºþ±±Ê¡Ç±½ÊеĽººÓÍÌÊÇÖйúʯ»¯ÖØÒªµÄÉÏÓο±Ì½¿ª·¢µ¥Î»£¬Ô±¹¤¼ÒÊô½ü14ÍòÈË£¬´º½ÚÍù·µÆÚ¼ä£¬5800ÓàÈËÓÐÎ人½Ó´¥Ê·£¬Ô±¹¤ÐÄÀíѹÁ¦ºÜ´ó¡£Ò»Î»ÒÉËÆ²¡È˳öÔººó¸ø½ººÓÍÌï¡°EÐĹذ®¡±ÍŶÓÀ´µç£¬ÇãËß×Ô¼ºµøµ´Æð·üµÄÐÄ·Àú³Ì£¬²¢ÌåÏÖ£º¡°ÐÒºÃÓÐ×éÖ¯µÄÖ§³Ö£¬ÓÐÐÄÀíЧÀÍÍŶӵÄÅã°é£¬ÎҲŻªÕ½Ê¤¼²²¡£¬½¡¿µ³öÔº£¬ÓÐÄãÃÇÕæºÃ£¡¡±ÁíÓеÄÔ±¹¤Ëµ£¬¡°ËäÈ»»¹Ã»²¦´ò¹ý¼¯ÍŹ«Ë¾µÄ¡®Ðĸ£¡¯ÈÈÏߣ¬µ«×Ô´ÓÖªµÀÁËÕâ¸öÈÈÏß24Сʱ¶¼ÔÚ£¬ÐÄÀï̤ʵ¶àÁË¡±¡£
ÒßÇ鱩·¢ºó£¬ÔÚÄÏ·½µçÍø¹ã¶«¹«Ë¾ÐÄÀí½¡¿µÐ»áµÄ×é֯ϣ¬¡°ÖªÐĽã½ã¡±Ð§ÀͶÓͨ¹ýµç»°Á¬Ïߣ¬ÏòÖÍÁôÔÚºþ±±»òÒìµØ²»¿É·µ¹¤µÄÔ±¹¤ËÍÈ¥¾ìעοÎʺÍÐÄÀíÔ®ÖúЧÀÍ£¬²¢ÏȺóÖÆ×÷ůÐÄÊÓÆµ¡¶¡°Î¹£¿ÄãÔÚºþ±±»¹ºÃÂ𣿡±¡·£¬Ðû²¼Ò߯ÚÐÄÀí·À»¤Êֲᡢ4ÆÚÐÄÀí·À¡°Òß¡±ÍÆÎÄ¡¢5ƪÓÐÉùÃÀÎĺÍ4¼¯Î¢ÊÓÆµ£¬¶ÔÔ±¹¤½øÐиô¿ÕÎʺòºÍÃãÀø£»Í¬Ê±ÎªÒìµØ·µ»Ø¡¢¾Ó¼Ò¸ôÀëµÄÔ±¹¤½¨Á¢¡°ÇàÄêÕ½ÒßůÐÄ¿¨¡±£¬¿ªÕ¹Ò»¶ÔÒ»ÁªÏµ½á¶ÔЧÀÍ£¬¿ÆÆÕÔÚÒßÇéϵ÷ÀíÐÄÀíµÄ֪ʶºÍÒªÁ죬Ìá¸ßÔ±¹¤ÐÄÀíÃâÒßÁ¦¡£¡°ÖªÐĽã½ã¡±ÐÄÀí½¡¿µÖ¾Ô¸Ð§ÀͶÓÊÇÑëÆóÊ×Ö§ÓÉÆóÒµÔÚְŮԱ¹¤×齨µÄ־ԸЧÀÍÍŶӣ¬ÎªÔ±¹¤½¡¿µÐÄÀíÌṩһµÀµÀ±£»¤ÆÁÕÏ¡£

ÄÏ·½µçÍø¡°ÖªÐĽã½ã¡±ÔÚϲãÒ»ÏßÐû´«ÒßÇéÆÚ¼äÐÄÀí½¡¿µÖªÊ¶£¬ÏòÔ±¹¤ÅÉ·¢¿ÚÕÖ£¬²¢Òýµ¼ÓÐÐèÒªµÄÔ±¹¤ÊµÊ±Ê¹ÓÃÄÏ·½µçÍøÐÄÀí½¡¿µÈÈÏß¡£
ÖйúÄܽ¨µ³Î¯¿ªÕ¹¡°Áù¸öÒ»¡±Ðж¯£¬Í¨¹ý¿ªÍ¨Ô±¹¤ÐÄÀí¹Ø°®ÈÈÏß¡¢Áìµ¼¸É²¿ËÍÌùÐÄÎʺò¡¢¿ª²¥¡°ÈËÎľì×¢´ó½²Ìᱡ¢ÑûÇëÈËÎÄÉç¿ÆÃû¼ÒËÍÀ´¼ÄÓï×£¸£µÈ¾Ù´ë£¬¹¹ÖþÆðÔ±¹¤ÒßÇé·À¿ØµÄÇ¿´óÐÄÀí·ÀµØ¡£×Ô1ÔÂ31ÈÕÒÔÀ´£¬ÖйúÄܽ¨ÔÚ±±¾©×ܲ¿¼°ÔÚ¶õÆóÒµ±¾²¿Í¬Ê±¿ªÍ¨40ÌõÔ±¹¤¹Ø°®ÈÈÏߣ¬ÈÈÏß×ÉѯԱ24СʱÔÚÏß¡£½ØÖÁĿǰ£¬Ò»¹²½ÓÌýÁËÈȵãµç»°1.9ÍòÓà¸ö£¬ÄÚÈÝÉæ¼°ÐÄÀí×Éѯ¡¢Éú»î°ü¹Ü¡¢¿´²¡ÇóÖú¡¢Õþ²ß×Éѯ¡¢½¨ÑÔÏײߵȵȣ¬ÆäÖУ¬ÐÄÀí×ÉѯµÄ600Óà¸ö£¬Éú»î°ü¹ÜºÍ¿´²¡ÇóÖúµÄ9400¶à¸ö£¬ÈÈÏß×ÉѯԱ±»Ô±¹¤ºÍ¼ÒÊôÇ×ÇеسÆÎª²»¼ûÃæµÄ¡°°×ÒÂÌìʹ¡±¡£Í¬Ê±Ï²ãÆóÒµ»¹ÉèÁ¢1550¶à¸öֱͨµç»°£¬½¨Á¢°®ÐÄ΢ÐÅȺ1200¶à¸ö²¢¼á³Ö»îÔ¾£¬´òÔì×éÖ¯ÓëÔ±¹¤µÄ¡°Á¬ÐÄÇÅ¡±£¬ÂòͨЧÀÍÔ±¹¤µÄ¡°×îºóÒ»¹«À¡£
ͨÓü¼Êõ¼¯ÍŶÔÔ®Öúºþ±±¡¢Î人ҽԺһÏßÈËÔ±¼°¼ÒÊô£¬È·Õï¡¢ÒÉËÆ¡¢¸ôÀëµÄÔ±¹¤¼°¼ÒÊô¿ªÕ¹Ö÷¶¯¹Ø°®£¬²¢Îª¼¯ÍÅÈ«ÌåÔ±¹¤¿ªÍ¨ÐÄÀí×ÉѯЧÀÍÈÈÏߣ¬Ö÷¶¯Íâºô15Сʱ£¬Ô±¹¤À´µç15Сʱ£¬ÀÛ¼ÆÎª30ÓàλԱ¹¤ÌṩÐÄÀíÊèµ¼£¬»º½âѹÁ¦¼°¸ºÃæÇéÐ÷£»°´ÆÚ¿ªÉèÍø¿ÎÖ±²¥£¬ÃæÏò¼¯ÍÅ4Íò¶àÔ±¹¤¿ªÕ¹ÏßÉÏÐÄÀí½¡¿µÅàѵ£¬Ä¿Ç°ÒÑÕë¶Ô¸´¹¤¸´²ú¡¢Î£»úÐÄÀíÓ¦¶Ô¡¢ÒßÇøÈËÔ±ÐÄÀíµ÷ÊÊ¡¢Å®Ô±¹¤Ñ¹Á¦Êèµ¼¡¢ÍâÑóÔ±¹¤Ñ¹Á¦Êèµ¼¡¢ÒßÇéÆÚ¼äÇ××Ó¹ØÏµ½¨Á¢µÈÖØµãȺÌå¡¢ÖØµãÎÊÌâ½øÐÐÕë¶ÔÐÔרÏîÊڿΣ¬ÀÛ¼ÆÁýÕÖ2ÍòÓàÈ˴Ρ£

ͨÓü¼Êõ¼¯ÍÅ¿ªÍ¨ÐÄÀí×ÉѯÈÈÏßΪԱ¹¤ÌṩÐÄÀíÊèµ¼¡£
»ªÇȳǼ¯ÍŵÚһʱ¼äÊÕ¼¯ºÍÕûºÏÉç»á×ÊÔ´£¬ÔÚÄÚ²¿ÔÚÏ߯½Ì¨¡°´´ÏëѧÌ᱿ªÉèϵÁÐÐÄÀíÁìµ¼¿Î³Ì£¬×ÊÖúÔ±¹¤»º½âÐÄÀíÉϵÄÇéÐ÷ºÍ²»ÊÊ¡£ÆìÏ»ªÇȳÇÎïÒµ£¨¼¯ÍÅ£©ÁªºÏרҵÐÄÀí×Éѯ¹«Ë¾£¬ÂÊÏÈΪȫ¹ú»ªÇȳǵÄÉçÇøÒµÖ÷ºÍÔ±¹¤ÍƳöÃâ·ÑµÄÒßÇé·À¿ØÐÄÀíÅ㻤ЧÀÍ£¬ÈÃÕⳡս¡°Òß¡±¸üÓÐζȡ£ÆìÏ»ªÇȳÇÎ÷²¿¼¯ÍÅ×éÖ¯¸÷ËùÊôµ¥Î»¿ªÕ¹ÒßÇé·À¿ØÈ«Ô±ÔÚÏßѧϰ£¬²¢ÍƳöÔÚÏß֪ʶ¼ì²â£¬×ÊÖúÔ±¹¤ÔöÇ¿¶ÔÒßÇé·À»¤µÄÈ«ÃæÈÏÖª£¬ÐÖú¸÷ÆóÒµ·ÀÒ߸´¹¤Á½ÊÖ×¥£¬Äþ¾²¿ÆÑ§ÓÐÐò¸´¹¤£¬¼á¶¨ÐÅÐĽôÒ§Ä¿±ê£¬Å¬Á¦ÍêÓñ³ÉÄêÈÎÎñ¡£
ÈýÏ¿¼¯ÍÅÔÚÒßÇé³õÆÚ£¬µÚһʱ¼äÍÆ³öÍøÂçѧϰƽ̨¡ª¡ª¡°ÈýÏ¿ÐÂÄÜԴѧԺ¡±¡£Ñ§ÔºµÄµÚÒ»Ìÿγ̱ãÉèÖÃÁË¡¶ÈçºÎ¿ÆÑ§×öºÃÐÂÐ͹Ú×´²¡¶¾¸öÈË·À»¤¡·¡¶ÒßÇéÏ£ºÈá°ÐÄ¡±²»Ôٻţ¬Èá°ÑÔ¡±¸üÓа®¡·µÈ6ÃÅרÌâ¿Î³Ì£¬Ñ§Ï°Ê±³¤242·ÖÖÓ£¬ÀÛ¼ÆÑ§Ï°15289È˴Σ¬ÇÐʵ×ÊÖú¿í´óÔ±¹¤µÚһʱ¼ä»º½â½ôÕÅ¡¢½¹ÂǵÈÇéÐ÷£¬¸üºÃµØÍ¶Éíµ½¿¹Òß·À¿ØºÍ±£µçÊÂÇéÖÐÈ¥¡£
Öйúµç×ÓÆìÏÂÎÄ˼º£»ÔÒýÈëרҵµÚÈý·½»ú¹¹¡°ÐÒ¸£¼ÓÓÍÕ¾¡±£¬Ãâ·ÑΪԱ¹¤¿ªÍ¨Õë¶ÔÐÔÐÄÀíÊèµ¼ºÍ×ÉѯЧÀÍ¡£Í¬Ê±£¬ÎÄ˼º£»ÔÔÚ´º½ÚÆÚ¼ä½ô¼±¿ªÍ¨Õë¶ÔÒßÇéµÄÐÄÀí×ÉѯÊ赼ЧÀÍ£¬²¢ÓÅÏȰ²Åźþ±±Ô±¹¤£¨¼°Ä¿Ç°Éí´¦ºþ±±µÄÔ±¹¤£©×ÉѯЧÀÍ£¬Òýµ¼Ô±¹¤Á˽âºÍÕýÃæ¿´´ýÒßÇéÆÚ¼äÐÄÀíÎÊÌ⣬ÈÃÆäÕýÈ·ÈÏʶµ½ÒßÇéÆÚ¼äÐÄÀí±ä¸ïµÄÌØÊâÐÔ£¬»º½âÔ±¹¤½ôÕŽ¹ÂǵÄÇéÐ÷£¬ÃãÀøÔ±¹¤ÕýÏòÃæ¶ÔÒßÇé¡£
Öйúº½Ó͸÷µ³Ö§²¿¡¢·Ö¹¤»á½¨Æð¡°Õ½ÒßÐÄÀíÁìµ¼ÊÒ¡±£¬×éÖ¯ÖÖÖÖÕ½ÒßÐû½ÌѧϰÔ˶¯£¬Ã¿Ìì×¼Ê±ÍÆ³öµÄ¡°·ÀÒß֪ʶ¿ÎÌᱡ°Ô˶¯´ò¿¨ÌáÐÑ¡±¡°Ê®µã·ÖÏí²¥±¨¡±¡°ÍøÉÏѧϰ¾ºÈü¡±¡°Õ½Òß¹ÊÊ»ᡱµÈ£¬ÈÃÈ«ÌåÔ±¹¤Ê¼ÖÕ¼á³ÖÀÖ¹ÛÏòÉÏ״̬£¬ÈÃÔ±¹¤Çé¸Ð½»Á÷ÆðÀ´¡¢¾«ÉñÕñ¶¶ËÓÀ´¡¢Ñ§Ï°³ä·ÖÆðÀ´£¬ÓÃÒâÖ¾Á¦ÎªÃâÒßÁ¦³äÖµ¡£
»ªµçºþ±±ÐÂÄÜÔ´¹«Ë¾ÌØÑûÇëÎ人Àí¹¤´óѧÐÄÀí½¡¿µÓëÉúÑļƻ®½ÌÓýÑо¿ËùËù³¤À×ÎåÃ÷½ÌÊÚ£¬Í¨¹ýÌÚѶÊÓÆµ¼¯»áµÄÐÎʽ£¬Îª¹«Ë¾½ü40ÃûÔ±¹¤¿ªÕ¹ÁËÒ»´ÎÏßÉÏÐÄÀíÊèµ¼¿Î£¬¸ø³öÁËÒßÇéÆÚ¼äÈçºÎÖÎÀíºÃѹÁ¦ºÍÇéÐ÷µÄ9ÌõʵÓý¨Ò飬Òýµ¼¸÷ÈËÒÔ»ý¼«ÐÄ̬Ӧ¶ÔÒßÇ飬¹²¿Ëʱ¼è¡£
ÒÔÈËΪ±¾ ÉèÉí´¦µØ½â¾öϲãÔ±¹¤Êµ¼ÊÀ§ÄÑ
ÒßÇ鱬·¢ÒÔÀ´£¬ÖÐÑëÆóÒµµ³×éÖ¯¼á¾ö¹á³¹Âäʵµ³ÖÐÑë¡¢¹úÎñÔº¾ö²ß°²ÅÅ£¬¸ß¶È¹Ø×¢ÌØÊâʱÆÚÔ±¹¤µÄʵ¼ÊÀ§ÄÑ£¬ÉèÉí´¦µØÎªÔ±¹¤×öºÃʰìʵʽâÄÑÊ£¬ÇÐʵÌåÌù¡¢¹Ø°®Ô±¹¤Éú»î£¬µ÷¶¯¡¢±£»¤Ô±¹¤»ý¼«ÐÔ£¬È«Á¦È·±£ÒßÇéÆÚ¼ä¸É²¿Ô±¹¤²½¶ÓÎȶ¨¡£
ÖйúʯÓͱ¦Ê¯»¨Ò½ÁƼ¯ÍÅÍÆ³öÁËÔÚÏßЧÀÍÆ½Ì¨¡°Ð¹ÚÒßÇé·À¿ØÔÚÏßЧÀÍÖÐÐÄ¡±£¬×éÖ¯6000ÓàÃûÒ½»¤ÈËÔ±¼ÓÈëµ½ÏßÉÏÒåÕïЧÀÍ£¬ÖúÁ¦ÒßÇé·À¿Ø¡£Î¢ÐŹ«ºÅ¡°±¦Ê¯»¨´ó½¡¿µ¡±Á¬½Ó21¼ÒÒ½ÔºµÄ·¢ÈÈÃÅÕ¶Ì¶ÌÒ»¸öÔ£¬¾ÍÔÚÏß½ÓÊÜͼÎÄÎÊÕï¡¢µç»°×ÉѯÊýÍò´Î£¬ÏòÃñÖÚÍÆËÍÒßÇé·À¿ØÖªÊ¶µÖ´ï°ÙÍòÌõ£¬ÒßÇé²¥±¨ä¯ÀÀÁ¿230ÍòÓà´Î¡£
ÖйúÄܽ¨Ò»Ãû¾³ÍâÏîĿԱ¹¤£¬¼ÒÀïÄêÂõµÄâïÊÑÍâ³öδ±ã£¬Âò²»µ½¿ÚÕÖ£¬ÎÞÄε绰ÇóÖú£¬ËùÔÚÆóÒµÍ˹ܰ쵳×ÜÖ§Êé¼ÇÐܵÂÈÙÏȽ«¼ÒÀï½öÓеÄÒ»ºÐ¿ÚÕÖË͵½ÀÏÈËÊÖÖУ¬²»¾ÃÓÖËÍÈ¥ÁËÊ߲˺ÍÁ¸ÓÍ¡£¸ðÖÞ°ÓÈýÏ¿½¨É蹫˾һλԱ¹¤±»¸ôÀëÊӲ죬Ëû´òÀ´ÈÈÏßίÍй«Ë¾ÕÕ¹ËËûÕýÔÚסԺµÄ83ËêÀÏĸÇ×£¬µ¥Î»Áìµ¼»ñÖªÇé¿öºóÁ¢¼´Âäʵ¡£»¼ÓС°²£Á§¹ÇÖÊ¡±²¡Ö¢¡¢ÒÑ͸Îö19¸öÄêÍ·µÄÍËÐÝÀϵ³Ô±ÁúÁ¼ÓÑ£¬ËûÔÚ¸øÆóÒµµ³Î¯µÄллÐÅÖÐдµÀ£¬¡°ÎÒÐÄìþìýµ£ÐÄ£¬²»¿ÉÍâ³öÔõô°ì¡¡Õýµ±ÎÒΪ͸ÎöÓdzîʱ£¬×éÖ¯ÉÏÅÉÈËÀ´ÁË¡¡ÕâÕæÊÇÑ©ÀïËÍÌ¿£¡¡±
Ò»Ö§ÓÉÍËÐݸɲ¿¡¢ÑøÀÏ»ú¹¹Ò½»¤ÈËÔ±ºÍÖ¾Ô¸ÕßÔ±¹¤×ÔÔ¸¼ÓÈëµÄ ¡°Ò½»¤Ììʹ¡±Í¬ÊÂ×é³ÉµÄÒ½Áưü¹Ü×飬»îÔ¾ÔÚ±£Àû¼¯ÍÅÒßÇé·À¿Ø×è»÷Õ½Ò»Ïߣ¬³ÉΪÁª·ÀÁª¿Ø¡¢Èº·ÀȺ¿ØÌåϵÖÐÒ»µÀÁÁÀöµÄ¾°ÎïÏß¡£Ò½Áưü¹ÜС×éµ£¸ºÁ˲¡»¼Ô±¹¤ËöËéÐÅÏ¢ÊÕ¼¯¡¢´ó×ÚÊý¾ÝÆÊÎöµÄ»ù´¡ÐÔÊÂÇ飬¹ØÓÚÈÏΪÐèÒªÖØµã¹Ø×¢µÄ²¡Àý»òÒì³£ÎÊÌ⣬»áʵʱÏàͬ£¬ÊµÊ±Á˽⣬ʵʱ½â¾ö£¬ÊÓÐèÇóÌṩҽÁƽ¨Òé¡¢ÐÄÀíÊèµ¼ÒÔ¼°ÆäËüÒ½Áưü¹ÜÒâ¼û¡£±£Àû¼¯ÍÅÒ½Áưü¹Ü×éרÈËÂôÁ¦¡¢½ôÃÜÏνӡ¢¸ßЧÔËתµÄ°ü¹ÜÌåϵ×é³ÉÁËÒ»¸öÒßÇéʱÆÚ ¡°ÔÆÒ½ÁÆ¡±Ð§ÀÍÆ½Ì¨£¬²»µ«¸øÔ±¹¤³ÔÏÂÁËսʤÒßÇéµÄ¡°¶¨ÐÄÍ衱£¬²¢ÇÒÆðµ½ÁËÒßÇé·À¿ØÔçÆÚ¼à²âµÄÖØÒª×÷Óá£
»ªµç¹ã¶«Éعع«Ë¾×éÖ¯¿ªÕ¹Ö¾Ô¸Ð§ÀÍÔ˶¯£¬´ú¹ºÐ§ÀÍ473È˴Ρ¢´úÈ¡¿ìµÝ 159È˴Ρ¢´úÈ¡ÏÖ½ð3È˴Ρ¢¡°ÉÏÃÅËÍÀí·¢¡±Ð§ÀÍ66È˴Σ¬È«·½Î»Âú×ãÔ±¹¤ÈºÖÚ¸÷·½ÃæµÄÐèÇó¡£
Öйúµç×ÓÆìÏÂÎÄ˼º£»Ô³ýÐÄÀíÊèµ¼ºÍ×ÉѯЧÀÍÍ⣬ÎÄ˼º£»ÔÓë¡°ºÃÒ½ÉúÔÚÏß¡±ÏàÖú£¬ÃæÏòÈ«ÌåÔ±¹¤ÍƳö7x24СʱµÄÔÚÏßÃâ·ÑÒåÕÈÃÔ±¹¤×ã²»³ö»§Ñ°Ò½ÎÊÕ¼õÉÙÍâ³öѬȾµÄ»úÂÊ£¬½«ÒßÇé·À¿Ø¡¢Ô±¹¤¹Ø°®ÓÐЧ½áºÏ²¢Â䵽ʵ´¦¡£
ÖйãºËÓÚ3ÔÂ20ÈÕÕýʽ¿ªÍ¨ÁËÕë¶Ô¾³ÍâÔ±¹¤µÄ¡°CGN½¡¿µ×Éѯ¡±Î¢ÐÅÃñÖںţ¬Óɱ£½¡Ò½Éú24Сʱֵ°à£¬Í¨¹ýÔÚÏßÊÓÆµ·½·¨¸øÓèʵʱÊÍÒɺÍÔ¤Ô¼Ö¸µ¼¡£3ÔÂ20ÈÕÔçÉÏ£¬ÖйãºË±£½¡°ìÒ½ÉúÃÏÇìÀûÔٴβ¦Í¨Á˸սáÊøÔÚ¾³Íâ×ÔÎÒ¸ôÀëµÄÍâÅÉÔ±¹¤Ð¡ÀîµÄ΢ÐÅÊÓÆµÍ¨»°¡£ÕâÒ»´Î£¬Ð¡ÀîÒ»¸Ä֮ǰµÄµÍ³Á£¬Ëû¸æËßÃÏÒ½Éú£¬ËûÒÑÕýʽÉϰàÁË¡£Ð¡Àî¾³Íâ³ö²îÆÚ¼ä·ºÆðµÍÈÈ¡¢±ÇÈûµÈÖ¢×´£¬ËäȻйڲ¡¶¾ºËËá²âÊÔ½á¹ûÏÔʾÒõÐÔ£¬µ«ÒòÍâµØÒßÇé¹Ü¿ØÒªÇó£¬ÎÞ·¨×ö·Î²¿CT¼ì²éÒÔ½øÒ»²½È·ÈÏÊÇ·ñѬȾйڲ¡¶¾¡£ÎÞÄÎ֮ϣ¬Ð¡ÀîÖ»ÄܽÓÄÉ×ÔÎÒ¸ôÀë²½·¥¡£¸ôÀë½üÒ»Ô£¬Ð¡ÀîʼÖÕµÍÉÕ²»ÍË£¬ÄÜÔ´¹ú¼ÊѸËÙÏò¼¯Íű£½¡°ìÌá³öÐÖúÉêÇë¡£ÖйãºË±£½¡°ìÓÚ3ÔÂ10ÈÕÊ×´Îͨ¹ýÏßÉÏÊÓÆµ¶ÔСÀî½øÐÐÎÊÕÆäºóÓÖ½øÐÐ2´Î¸ú×Ù£¬Ö±ÖÁСÀîÍËÉÕ¡£

ÖйãºË±£½¡°ìÒ½ÉúÃÏÇìÀûÔٴβ¦Í¨Á˸սáÊøÔÚ¾³Íâ×ÔÎÒ¸ôÀëµÄÍâÅÉÔ±¹¤Ð¡ÀîµÄ΢ÐÅÊÓÆµÍ¨»°¡£
ºÓ±±»ªµç¹ÁÔ´·çµçÓÐÏÞ¹«Ë¾Ô±¹¤Ã¿ÌìÃÉÊÜ×ų¬¸ººÉµÄ¼ìÐÞÊÂÇ飬·ÅÆúµ¹°àÓëÍâ½ç¸ôÀë70ÓàÌì¡£Õë¶ÔÕâÖÖÇé¿ö£¬¸Ã¹«Ë¾ÌåÌùÒ»ÏßÔ±¹¤µÄÒ¡¢Ê³¡¢×¡¡¢ÐУ¬ÇÐʵÔöǿЧÀÍÒâʶ¡£¡°ÒÔÈËΪ±¾¾ÍÊÇÉèÉí´¦µØ½â¾öÔ±¹¤Êµ¼ÊÀ§ÄÑ£¬¸»ºñÔ±¹¤¾«ÉñÉú»î¡£¡±¹¤»á¸üÊÇÀûÓÃÁ½ÖܵÄʱ¼äÉîÈë¸÷¸ö·ç¡¢¹âµç³¡ÎªÒ»ÏßÖµ°àÔ±¹¤ËÍÈ¥Éú»î±ØÐëÆ·£¬Ïû¶¾ÒººÍÒ»´ÎÐԲͺС£ÖÙ´º¶þµÄʱºò£¬»¹ÎªËûÃǹºÖÃÁË¡°Àí·¢Ì׺С±£¬ÎªÔ±¹¤½â¾öÁËÒßÇéÆÚ¼äÀí¾ÙʵÄÎÊÌâ¡£
ÓÃÐÄÏàͬ ´©ÉÏ¡°ÐÄÀí·À»¤·þ¡±¸´¹¤¸´²úÎȾ¼Ã
¸´¹¤ÈËÔ±»Øµ½ÆóÒµºó£¬¿ÉÄܱ£´æÒ»Ê±²»¿ÉÊÊÓ¦¡¢¶ÔÈËÔ±¾Û¼¯±¬·¢¿Ö¾åµÈÐÄÀí×´¿ö£¬¸÷ÖÐÑëÆóÒµ³ä·Ö·¢»Óµ³×éÖ¯×÷Ó㬶à´ë²¢¾Ù£¬ÔöǿԱ¹¤ÐÄÀí½¨É裬¼Ó´óÐÄÀí½¡¿µÐ§ÀÍÁ¦¶È£¬Êè½â½¹Âǿ־åÇéÐ÷£¬ÎªÔ±¹¤´©ÉÏ¡°ÐÄÀí·À»¤·þ¡±£¬ÒÔʵ¼ÊÐж¯×öµ½¡°Á½¸öά»¤¡±£¬ÖúÁ¦ÆóÒµ¸´¹¤¸´²ú£¬È«Á¦°ü¹Ü¾¼ÃÉç»áƽÎÈÔËÐС£
±ø×°¼¯ÍÅÔÚ¶õºÏ×ʹ«Ë¾»ªÖÐÂíÈðÀûµØ´¦Ð¢¸Ð£¬ÔçÔÚ3Ô³õ¾ÍÒѾ¿ªÊ¼ÓÐÐò¸´¹¤£¬Ä¿Ç°ÈÕ²ú³öÁ¿¡¢ÖÊÁ¿¾ùºÃÓÚÀúʷͬÆÚ×îºÃˮƽ¡£Õë¶Ô¸´¹¤ÊÂÇé¿ÉÄÜ´øÀ´µÄΣº¦£¬¸Ã¹«Ë¾ÄóöÓ¦¶Ô¾Ù´ë£¬ÑϸñÖ´ÐС¶Ð¹ÚÒßÇé·À¿ØÊֲᡷ¡¶¸´¹¤¸´²úÁÙʱ¼¯ÖÐÖÎÀí²½·¥¡·µÄÒªÇó£¬Íê³ÉÁË·ÀÒßÒªÇó¿ÉÊÓ»¯¡¢Ïûɱ²âαê×¼»¯¡¢Ô±ÊÂÇéÏ¢ÈÕ³£»¯¡¢½¡¿µ¼à¿ØÇåÎú»¯¡£Õë¶ÔÓÐÔ±¹¤ÊÜÒßÇéÓ°Ï죬·ºÆðÒ×·¢Æ¢Æø¡¢Ì«¹ý½¹ÂǵÈÇéÐ÷£¬×éÖ¯2ÃûÔ±¹¤µ£ÁôÉñÀíÁìµ¼Ô±£¬×öºÃÌØÊâʱÆÚÔ±¹¤µÄÐÄÀíÊèµ¼ÊÂÇ飬·À±¸»¯½â½¡¿µÒþ»¼¡£3ÔÂ2ÈÕ£¬»ªÖÐÂíÈðÀûÕýʽ½øÈ븴²ú×¼±¸½×¶Î¡£ÊܹÜÖÆÏÞÖÆ£¬¸´¹¤ÈËÔ±ÎÞ·¨ÊµÏÖ×ÔÓÉÊÕÖ§µ¥Î»£¬×¡ËÞ±ã³ÉÁËÒ»¸öÒª½â¾öµÄºÆ½ÙÌâ¡£¸Ã¹«Ë¾Ïò¸ßÐÂÇøÕþ¸®½èÀ´40¶¥ÕÊÅñ¡¢180ÕÅÕÛµþ´²¡¢89ÕÅë̺¡¢30´²ÃÞ±»£¬ÀûÓÿÕÏÐ°ì¹«ÇøÓò¡¢¼¯»áÊÒ£¬ÂäʵÁËÁÙʱ·½²ÕʽÄÐÅ®ËÞÉá50Óà¼ä£¬²¢×â½èÏ´ÔèÌõÈÉú»î±ØÐëÉèÊ©£¬ÎªµÚÒ»Åú180Ãû¸´¹¤Ô±¹¤½â¾öÁ˺ó¹ËÖ®ÓÇ¡£
ÖйúÈýÏ¿½¨É蹫˾°×º×̲ˮµçվץʵ·ÀÒßÒªº¦½Úµã£¬¼áÊØ·ÀÒß½á¹û£¬È«Ãæ°ü¹Ü°×º×̲¹¤³Ì½¨ÉèÕßÃÇÉúÃüÄþ¾²ºÍÉíÌ彡¿µ¡£3ÔÂ18ÈÕÍí7µã£¬°×º×̲¹¤³Ì½¨É貿ÍÅίͨ¹ý×ß·ÃÒ»ÏßÔ±¹¤ËÞÉáµÄÐÎʽ»®·ÖÔÚ°«×Ó¹µÓªµØºÍÁù³Ç°ÓÓªµØ¿ªÕ¹ÁËÒßÇé·À¿ØÖªÊ¶Ðû´«Ô˶¯¡£

ÈýÏ¿¼¯ÍŰ׺×̲¹¤³Ì½¨É貿ÍÅί»ý¼«¿ªÕ¹ÒßÇé·À¿ØÖªÊ¶Ðû´«Ô˶¯¡£
½üÆÚ·µ¸ÚµÄÒ»ÏßÔ±¹¤ÀÏÁõÌåÏÖ£¬ÕâÒßÇéʵÔÚÊÇÌ«À÷º¦ÁË£¬Èç¹û²»ÊÇΪÁËÑø¼ÒÉú»î£¬Ëû¸üÔ¸ÒâÔÚ¼Ò´ô×Å¡£ÍÅÔ±ÃÇΪÀÏÁõ¿Í¹Û¡¢Àä¾²¡¢ÀíÐԵؽøÐÐÁËÆÊÎö£¬¡°Ä¿Ç°º£ÄÚÒßÇéÒѾ»ñµÃÁËÓÐЧ¿ØÖÆ£¬Ïñ°×º×̲¹¤ÇøÖܱߵط½Õþ¸®²¿·Ö¶¼Ïà¼Ì½â³ýһЩ·â½û²½·¥£¬ÒßÇ鲢ûÓÐÏëÏóÄÇô¿ÉÅ£¬ÎÒÃÇĿǰÐèÒª×öµÄ¾ÍÊÇѧºÃ·ÀÒß֪ʶ£¬ÔÚÒßÇéδÍêÈ«Ïû³ýÆÚ¼äÑϸñ×ñÊØ·ÀÒßÒªÇó£¬×öµ½²»´ÜÃÅ¡¢²»¾Û»á¡¢²»¾Û²Í£¬³öÃÅÕýÈ·Åå´÷¿ÚÕÖ£¬ÇÚÏ´ÊÖ£¬Ê±¿Ì¼á³ÖÁ¼ºÃµÄ¸öÈËÎÀÉú¾ÍÄÜÓÐЧ±ÜÃâÒßÇéÁ÷´«¡±¡£¾¹ýÕâÒ»·¬½âÊÍ£¬ÀÏÁõÃæ¶ÔÒßÇéµÄÐÄ̬²ÅÖð½¥ÀÖ¹ÛÆðÀ´¡£
ͬʱ£¬Ãæ¶ÔÒßÇé·À¿ØÓ븴¹¤¸´²úÌØÊâʱÆÚµÄÔ±¹¤¡°ÐÄÀí·ÀÒß¡±ÐèÇó£¬Öйúµç¿Æ¸÷³ÉÔ±µ¥Î»Í¨¹ýÓëרҵÐÄÀí»ú¹¹ÏàÖú¡¢´î½¨Ô±¹¤Ïàͬƽ̨¡¢ÉèÖÃÐÄÀíÊ赼רԱµÈ·½·¨£¬ÎªÏ²ãÒ»ÏßÔ±¹¤´÷ÉÏ¡°ÐÄÀí¿ÚÕÖ¡±£¬ÖþÆðůÐÄ·À»¤Íø¡£Îª»º½â·ÀÒ߸´¹¤ÆÚ¼äϲãÔ±¹¤µÄ½ôÕÅÇéÐ÷£¬Öйúµç¿ÆÀ³Ë¹×Ó¼¯ÍÅÓë¶«´óÓ¦ÓÃÐÄÀíÑо¿ËùµÈרҵ»ú¹¹½ôÃÜÏàÖú£¬Í¨¹ýÐû²¼ÒßÇéÓ°ÏìÐÄÀíˮƽ×Ô²âÒªÁì£¬Ãæ¶ÔÒßÇéÈçºÎ¿ØÖÆÇéÐ÷µÄÐÄÀíÁìµ¼ÎÄÕ£¬ÒÔ¼°ÐÄÀíΣ»ú¸ÉÔ¤ÊÓÆµ½²×ùµÈ£¬ÎªÔ±¹¤Ñ§»á°²Î¿×ÔÎÒÇéÐ÷¡¢Ë³Àû¶È¹ýÒßÇéµ¼ÖµÄΣ»ú´´Á¢ÁËÌõ¼þ£»Í¬Ê±£¬×¨ÃÅÉèÖÃÐÄÀíÈÈÏߣ¬¹ØÓÚÇéÐ÷½¹ÂǽôÕŵÄÔ±¹¤£¬¿ªÕ¹Ò»¶ÔÒ»ÐÄÀíÁìµ¼£¬×ÊÖúËûÃÇÎȶ¨ÇéÐ÷¡¢ÓëËûÃÇÒ»ÆðѰÇó½â¾ö²½·¥¡£Öйúµç¿Æº£¿µ×Ó¼¯Íųä·ÖÔËÓá°Ð¡°®¡±ºÍ¡°Ã÷°×¡±µÈÔ±¹¤¹ØÏµÏàͬƽ̨£¬Á¬Ðø¹Ø×¢ÌåÌù¿í´óÔ±¹¤ÐÄÀíËßÇó£¬ÌرðÕë¶ÔÔÚÒßÇéÑÏÖØÇøÓò²»¿É׼ʱ·µ³ÌºÍ¸ôÀëÆÚ¼ä½¡¿µÒì·²ÈËÔ±µÄÉíÐĽ¡¿µ£¬Í¨¹ýÍøÂç¡¢µç»°¡¢¶ÌÐŵÈ;¾¶£¬ÒòµØÖÆÒ˵ĿªÕ¹EAP£¨Ô±¹¤ÐÄÀíÔ®ÖúÏîÄ¿£©ÊÂÇ飬Òýµ¼Ô±¹¤Ïû³ý½ôÕÅ¡¢½¹ÂǺͿ־åÐÄÀí£¬¼á³Ö½¡¿µÐÄ̬¡£
Öйú»¯Ñ§¹¤³ÌËÄ»¯½¨ÖÛɽÕãʯ»¯ÏîÄ¿²¿ÔÚº£µºÉÏ¹ÒÆðÁËÔ±¹¤¡°ÐÄÀí×ÉѯÊÒ¡±µÄÅÆ×Ó£¬²¢ÇëÀ´ÐÄÀí×Éѯ־ԸÕßÇãÌýÔ±¹¤µÄÖÖÖÖ°ÃÄÕºÍÎÊÌâ¡£½ØÖÁĿǰ£¬ÐÄÀí×ÉѯÊÒÒÑΪ100ÓàÃûÔ±¹¤ÌṩЧÀÍ£¬°üÀ¨½ÓÌýµç»°Ê±³¤½ü300·ÖÖÓ¡£¾ÝÁ˽⣬Öйú»¯Ñ§¹¤³ÌËÄ»¯½¨ÔÚ¶à¸öÏîÄ¿¾ùÉèÖÃÁËÐÄÀí×ÉѯÊÒ£¬Ö¾Ô¸ÕßÃÇΪһÏß¹¤ÈËÌṩ24СʱЧÀÍ¡£Í¨¹ýÐÄÀí×Éѯ£¬»º½âÁËÒ»Ïß¹¤ÈËÒòÒßÇé¶øÒýÆðµÄ½¹ÂǼ°¿Ö»ÅÇéÐ÷¡£Öйú»¯Ñ§¹¤³ÌÊ®Áù»¯½¨Îª×öºÃÔ±¹¤ÐÄÀí½¡¿µ½ÌÓý£¬ÍŽá¿í´ó¸É²¿Ô±¹¤´òÓ®ÒßÇé·À¿Ø×è»÷Õ½£¬×¨ÃÅ¿ªÍ¨ÁËÔ±¹¤¹Ø°®ÈÈÏߣ¬20Ãû¹Ø°®ÈÈÏßÖ¾Ô¸ÕßÃÇ24СʱÔÚÏߣ¬¶ÔÔ±¹¤ÌåÌùµÄÖÖÖÖÈȵãÎÊÌâÌṩרҵÔÚÏß×ÉѯºÍ×ÊÖú¡£

Öйú»¯Ñ§¹¤³ÌËÄ»¯½¨´î½¨ÆðÐÄÀí×ÉѯÊÒ£¬Ö¾Ô¸ÕßÕýÔÚΪԱ¹¤½øÐÐÐÄÀíÊèµ¼¡£
¸´¹¤¸´²úÒÔÀ´£¬Öйú3118ÔÆ¶¥¼¯Íż¯ÍÅϲ㵳֧²¿Ê¼ÖÕ½«Ô±¹¤ÐÄÀíÊèµ¼ÊÂÇé×÷ÎªÖØµãÀ´×¥¡£ÔÚ¸´¹¤³õÆÚ£¬Ãæ¶ÔÔ±¹¤¡°Ã°×ÅÉúÃüΣÏÕÀ´Éϰࡱ¡°ÎÒ³Ë×ø¹«¹²½»Í¨£¬ÍòÒ»±»Ñ¬È¾¡±µÈÓ¦¼¤ÐÔ½¹ÂÇÇéÐ÷£¬ËùÊô3118ÔÆ¶¥¼¯ÍŹâµçÀµçÀ³µ¼äµ³Ö§²¿»ý¼«¿ªÕ¹Ì¸ÐÄ̸»°£¬×ª·¢¸´¹¤·À»¤Ö¸ÄϺ͸´¹¤ÐÄÀíÊèµ¼µÈ֪ʶ£¬Ïû³ýÔ±¹¤µÄÐÄÀí¡°¿Ö»Å¡±£¬×öÃÀÒâÀí¡°É˷硱Ԥ·À¡£
ÔÚÕⳡûÓÐÏõÑ̵ÄÕ½¡°Òß¡±ÖУ¬ÖÐÑëÆóÒµÇÐʵÔöǿԱ¹¤ÐÄÀí·À»¤£¬ÖþÀÎÐÄÀíµÌ°Ó£¬ÐγÉÁËÖÚÖ¾³É³Ç¡¢¹²¿Ëʱ¼èµÄÐÄÀíÖ§³Å£¬È«Á¦È·±£ÁËÔ±¹¤²½¶ÓºÍгÎȶ¨¡¢ÆóÒµ¸ßÖÊÁ¿Éú³¤¡££¨×«¸å ³ÂÄþ ÕÔÒÕº£©
¸½£ºÓйØÖÐÑëÆóÒµÔ±¹¤ÐÄÀí·À»¤¾Ù´ëÒ»ÀÀ±í
